I. 서 론
1. 연구의 배경 및 목적
최근 국내 공동주택 건설시장은 주택보급률의 100% 초과, 수요자 중심의 주택정책변화, 입주자 의식수준의 향상 및 공동주택 자산 가치 증대로 인한 소비자 요구의 다양화 등으로 인하여 공급 및 개발자 중심 시장에서 수요자 중심의 시장으로 급속도로 전환되고 있다(Shin et al., 2009). 이와 더불어, 사회와 경제가 고도화되고, 시공 후 유지관리에 대한 관심이 높아지면서 점차 신축 건축물에 대한 수요보다는 기존 건축물에 대한 효율적인 이용과 관리에 관심이 점차 증대되고 있다(Park, Kim, & Kim, 2011). 이러한 건설시장의 패러다임으로 인해 공동주택 수요자들의 품질에 대한 관심이 점차 확대되고 있고, 하자에 대한 입주자들의 적극적인 클레임과 하자분쟁 또한 증가하고 있는 상황이다. 그리고 이들 하자분쟁은 단순한 문제제기의 차원을 넘어, 법적 소송으로 까지 확대되고 있다.(Kim et al., 2011).
그러나 국내의 현행 하자진단1) 관련 프로세스 조사결과, 하자진단업체에 의한 대부분의 하자진단은 하자보수처리 과정에서 합리적 판단기준의 근간이 되는 중요한 부분임에도 불구하고, 그 기준이 미흡하다. 하자진단 과정 또한 주로 하자진단 책임자나 하자진단팀의 경험에 의존하여 업무가 진행되므로, 고도의 경력자가 아닌 이상 진단항목 및 절차의 누락이 비일비재하고, 업체들 마다 업무 및 진단방식이 상이하여 하자판단에 대한 객관성과 전문성, 공신력 확보에 불신을 낳는다. 이는 하자 여부 판단의 어려움이 원인이 되는 하자분쟁의 발생요인으로 작용하여, 하자분쟁을 전제로 하는 하자 기획소송으로 까지 이어지기도 한다(Du, 2010). 이에 따라 합리적 하자판단의 기준을 마련하고 하자판단에 대한 객관성과 전문성 확보를 위해 실제 하자측정단계를 체계화한 하자진단 업무프로세스가 마련된다면 위와 같은 다수의 문제점 해결에 크게 기여할 것으로 기대된다.
본 연구는 이러한 점에 착안하여 입주자 및 시공사 측면에서만 하자관련 연구를 진행한 기존연구들과 달리 하자진단업체 측면에서 실질적이며 활용 가능한 공동주택 하자진단 업무프로세스 모델을 구축하는 것을 목적으로 한다.
2. 연구의 방법 및 범위
본 연구의 범위는 공동주택 입주 후 단계에서 사업주체2)에 의해 이루어지는 하자보수처리 과정 중 입주민과 사업주체간 분쟁조정3) 과정에서 이루어지는 하자진단 전문 업체의 하자진단업무프로세스로 한정하였다. 업무모델 제시에는 참여주체들의 업무지침 및 체크사항 그리고 명확한 업무흐름 반영을 통해 업무프로세스 도식화에 용이한 BPMN (Business Process Modeling Notation) 모델링 방식을 활용하였고, 연구진행 절차는 <Figure 1>과 같다.
먼저 하자관련 기존연구를 고찰하고, 하자진단업체를 방문하여 실무자 인터뷰 및 사례조사를 실시한 후 이를 통해 현행 하자진단업무체계 및 하자진단 참여주체별 업무를 파악하였다. 실무 인터뷰 및 검증을 위한 하자진단업체의 선정은 안전진단전문기관4)으로 등록된 업체들 가운데 하자진단 300단지 이상, 법원감정 10건 이상의 이력이 있는 하자진단업체들 중 임의로 2곳을 선정하여 시행하였다. 두 번째로, 개선된 하자진단 업무 프로세스 제시를 위해 활용한 BPMN 방식 및 그 외 프로세스 모델링 기법을 고찰하였다. 세 번째로, 하자발생 빈도 및 보상 금액이 높은 주요 하자를 중심으로 현장조사 과정 및 방법을 체계적으로 도식화한 개선된 하자진단 업무 프로세스 모델을 제시하였다. 네 번째로, 개선된 업무 프로세스 모델의 실무측면 활용성 검증을 위해 하자진단 관련 업무를 시행하고 있는 실무자들을 대상으로 필요성, 인지성, 활용성, 차별성, 정확성 항목으로 프로세스 모델을 평가한 후 본 연구의 중요성과 한계점 및 향후 연구방향을 제시하였다.
II. 이론적 고찰
1. 하자관련 기존연구 고찰
일반적으로 공동주택에서 발생한 하자는 설계, 시공, 유지관리 과정에서 다수의 요인들이 복합적으로 적용·발생되어, 하자발생원인 및 소재파악이 어렵다는 근본적인 한계를 지니고 있다(Seo & Cho, 2008). 공동주택의 하자는 입주자들의 공동주택에 대한 품질기준이 높아짐에 따라 입주민들과 건설업체 간 갈등 및 분쟁을 일으키는 원인이 된다(Seo, 2013). 또한 하자분쟁이 원인이 되어 발생하는 하자 기획소송은 하자의 정도나 보수 가능성, 추가적인 하자 발생여부 등은 고려하지 않은 채 금전적 손해배상에만 치중한다는 점, 시공사 유지관리 비용의 상당부분이 소송비용으로 사용되어 불필요한 경제적 손실이 크다는 점 그리고 한번 손해배상금을 받았을 경우, 추후 동일하거나 유사한 하자가 발생해도 제도 상 보상받지 못한다는 점에서 심각한 사회문제로 대두되고 있다. 이에 하자요인, 하자감정, 하자분쟁의 발생 및 증가 등 다양한 하자관련 문제 및 한계를 극복하기 위해 다수의 연구가 진행되어져 왔다. 하자관리 기존연구 동향을 살펴보면 하자요인 및 업무분석, 하자분류체계 및 DB구축에 관한 연구, 그리고 판례분석을 통한 하자분쟁 및 소송에 관한 연구 등이 주를 이루어왔다.
하자요인 및 업무분석에 관한 연구로는 Go and Lee(2006)의 공종별 하자사례 분석을 통한 하자요인분류에 대한 연구와 하자처리업무 및 하자정보의 흐름을 분석하여 UML을 통한 하자관리 시스템 모델을 제안한 연구 등이 있고, 하자분류체계 및 DB구축에 관한 연구로는 Choi and Lee(2003)의 하자정보 코드화 방안 제시를 통한 하자정보관리 효율화 방안 연구, Oh et al.(2009)의 하자관련 조직들의 통합적 분석을 통한 시공단계 하자관리 업무프로세스 개선에 관한 연구, Yoo, An, and Kang(2005)의 거주자 만족도 분석을 통한 공동주택 하자처리과정의 개선방안 연구 등이 있으며, 판례분석을 통한 하자분쟁 및 소송에 관한 연구로는 Kim et al.(2011)의 법원 판례분석을 통한 하자관리 세부 쟁점과 하자보수비의 판례를 정리한 연구, Seo and Cho(2008)의 주택하자관련 소송사례 분석을 통해 현행 하자보수 소송의 문제점을 제시한 연구, Shin et al.(2009)의 하자처리, 입주관리, 민원처리, 소송처리 등의 비용을 분석하여 지역별, 세대규모별로 구분된 하자관리비용의 주요 영향요인 도출에 관한 연구 등이 있다. 기존 연구 가운데 하자관리 업무프로세스 개선에 관한 연구도 일부 진행되어 왔지만(Yoo, An, & Kang, 2005; Oh et al., 2009), 이는 공동주택 준공 후, 발생하는 하자에 대한 건설사 측면의 보수 과정을 다루거나 거주자 만족도 조사를 통한 하자A/S측면의 연구이다.
이와 같이 하자진단업체 측면에서의 하자진단 업무 프로세스에 대한 연구는 전무한 실정이며, 하자진단업체에 의해 진행되는 하자진단은 입주민의 입장을 대변할 수 있는 중요한 부분임에도 불구하고 실제 하자진단업무는 경험에 기반하고 진단업체마다 상이한 업무방식을 가지고 있다. 또한 Lee(2014)는 법원 판례분석을 통한 공동주택 하자판결 시스템 개선에 관한 연구를 통해 하자분쟁 및 소송에서 큰 비중을 차지하는 하자관리업체에 의해 측정된 하자보수비와 하자소송 과정에서 제시된 법원감정가 차이의 발생원인 중 하나를 하자진단업체간 공통적인 하자진단 매뉴얼의 부재로 지적하였다.
이에 본 연구에서는 업무처리 과정에서 활용가치가 있는 하자진단업무 프로세스 모델을 제시하고자 한다.
2. 업무프로세스 모델링 분석기법
1) 프로세스 모델링 방법 특성
프로세스를 모델링하는 방법에는 IDEFØ (Integrated Definition language), RAD (Role Activity Diagram), UML (Unified Modeling Language), BPMN (Business Process Modeling Notation) 등 다양한 방식이 존재한다. 먼저 IDEF? ¬ 시스템의 프로세스 및 기능, 데이터와 요구사항을 기술하고 기능의 계층구조를 표시해주는 프로세스 모델링 기법으로 빈번한 모델링 변화에 따른 유지관리가 어려운 것이 큰 단점이다. RAD는 참여주체 직무 중심의 프로세스 표현에 우수한 모델링 방식이지만, 업무흐름의 복잡성을 표현하기 어렵고, 입/출력 정보 표현이 불명확하여 전체적인 업무흐름의 표현에는 적합하지 않다(Kim et al., 2010). UML은 객체 지향 분석 및 소프트웨어 설계용 모델링 언어로 타 모델링 기법과의 높은 호환성을 보유하고 있다. 그러나 참여주체별 업무 표현과 분할 그리고 업무흐름의 표현이 중시되는 업무프로세스 모델링 보다는 단계별 데이터의 기능 표현 및 통합이 주를 이루는 소프트웨어 개발 다이어그램 표현에 더 적합하다(Go & Lee, 2006).
2) BPMN 모델링 방법론
BPMN은 기업이나 기관에 표준이라고 할 수 있는 가시적으로 정의된 업무프로세스의 부재로 인해 발생되는 여러 가지 문제점들을 해결하기 위해 개발된 비즈니스 프로세스 모델링의 표준화된 표기법이다. 이는 타 모델링 기법들과의 비교·분석을 통해 볼 때 참여주체 간 Activity 분할과 메시지 흐름에 따른 다양한 프로세스 설계와 도식화가 가능하고, 실무자들의 원활한 의사소통을 위하여 표준화된 그래픽 표기법을 사용하기 때문에 시각화 측면에서 강력한 표현력과 확장성을 가진다는 점에서 BPMN 모델링 방식이 하자진단 업무프로세스 구축에 적합할 것으로 사료된다.
BPMN의 핵심기호는 <Table 1>과 같으며, 프로세스에서 각 참여 주체 및 주체의 Activity는 Pool개념의 직사각형 박스에 도식화되며, Pool은 Lane이라는 Sub-Swimlane으로 분할된다. Activity는 단계별 내용을 포함하고 있으며, 각 Activity들을 연결하는 실선화살표(Seguence Flow)는 프로세스의 단계별 진행을 나타낸다. 점선화살표(Message Flow)는 다른 Pool 주체와의 정보교류를 나타낸다(Kim, 2011). 또한 Text Annotation은 각 단계별 내용에 대한 추가 설명을 기술할 수 있는 방법이다. 이 외에도 확장요소인 Inclusive gateway는 하나 또는 둘 이상의 Activity를 선택하거나 병합할 경우 사용되며, Parallel gateway는 프로세스 흐름을 둘 또는 그 이상의 프로세스 instance로 분할하여 실행토록 하는 경우에 사용된다(Kim, 2012).이 두 가지 Gateway의 표기방식은 <Table 2>와 같다.
Table 1.
Explanation of Signs in BPMN Modeling
Table 2.
Extension of Signs in BPMN Modeling
![]() | Inclusive gateway |
![]() | Parallel gateway |
Source. Thomas, A. (2010)
III. 하자진단 업무 체계 분석
본 장에서는 공동주택 하자관리 과정에서 하자진단업무 프로세스 개선을 위하여 기존 연구를 비롯해 전문가 면담 및 업무분석을 통하여 현행 하자진단업무체계를 제시하고 문제점을 파악하였다.
<Table 3>에서와 같이 실시된 인터뷰에서 전문가들은 참여주체별 업무분류 및 업무단계별 체크리스트 전반에 걸쳐 지적하고 수정하였다.
Table 3.
Expert Interview Summary
<Figure 2>는 이러한 전문가 면담 및 업무분석을 통하여 작성된 하자진단업체의 진단업무체계이다. 현행 하자진단업체들의 단계별 업무를 살펴보면, 우선 입주민들과의 하자진단의뢰 및 계약 체결 후 설계도면, 시방서, 관련법령 등 관련 자료를 요청하거나 수집 후 검토한다. 관련 자료 검토 후에는 하자책임자의 경험에 의해 측정위치, 측정개소와 같은 하자조사 범위가 설정되며, 범위 설정 후 하자진단팀을 구성하여 업무분장을 실시한다. 다음으로 하자판정을 위한 기초자료 검토 및 기준설정을 하고, 현장조사일정을 입주민들과 조율 후 현장조사를 실시한다. 현장조사에 앞서 평형별 단위세대 평면도, 복도전개도, 피트단면도/전개도, 동별 입면도, 단지배치도 등의 도면자료와 균열게이지, 망원경, 온습도계, 슈미트헤머(Schmidt hammer), 소음측정기, 줄자, 사다리와 같은 측정기기를 준비한다. 현장조사는 공용부분, 전용부분, 부대시설 실태조사 순으로 하자측정이 이루어지며, 이렇게 하자측정이 완료된 이후, 하자판정기준과 측정값을 토대로 하자진단책임자는 하자보수방법을 설정하고, 설정된 하자보수방법을 토대로 적용단가를 산정한다. 이후 진단업체는 위 내용들을 토대로 하자진단 내역서를 작성한 후 측정자료, 사진, 내역서 등을 취합한 최종보고서 작성 후 이를 입주민 대표회의 측에 제출한다.
이러한 하자진단업무체계를 분석한 결과 공동주택 하자진단업무의 가장 큰 문제점으로 지적되는 것은 현장조사 과정에서 업체 내 혹은 업체 간 공통적인 하자진단 매뉴얼이 전무하다는 것이다. <Figure 2>에서 확인 할 수 있듯이 현장조사 과정의 전체적인 순서만이 있을 뿐 각 부분의 실태조사에 있어 세부적인 조사과정은 현장조사 전 작성한 간단한 체크리스트만을 참고하여 이루어지고 있었다. 이는 하자진단과정에서 경험에 의존한 진단업무 진행으로 인해 고도의 경력자가 아닌 이상 진단항목 및 절차의 누락이 발생할 수 있고, 고도의 경력자라 하더라도 측정 과정에서 주관적인 견해가 개입되는 경우가 많다. 이러한 문제점은 Lee(2014)의 법원 판례분석을 통한 공동주택 하자판결 시스템 개선에 관한 연구에서도 하자진단업무의 문제점으로 제시하고 있으며, 이는 단지 업무상의 문제를 넘어서 최종적으로는 진단금액에 까지 영향을 미치게 되어 보상비 삭감을 초래하게 함으로써 고객의 업무에 대한 만족도 및 신뢰도마저 저하시킨다.
IV. 하자진단 프로세스 모델
1. 업무프로세스 모델의 구축 개요
공동주택 하자문제 발생의 대부분을 차지하는 것은 균열, 누수, 백화, 결로, 도장, 미장, 전용부분, 조경 및 수목고사 등이며, 하자보수비 산정도 위 하자들에 대한 비용이 대부분을 차지하고 있다(Lee, 2014). 이에 프로세스의 구성은 <Figure 3>과 같이 하자별 측정방식과 하자빈도 및 보수비를 복합적으로 고려한 다음 측정기기를 이용해 육안조사를 시행하는 균열 진단 파트, 면적산정법을 활용하는 누수·백화·도장 진단 파트, 전용부분파트, 조경 및 수목고사 진단 파트 등 4개의 주요하자진단파트로 구성한다. 추가로 <Table 4>에서와 같이 진단과정에서 입주민, 아파트관리소, 측정팀, 견적팀, 의사결정팀 등의 참여주체별 업무와 <Table 5>에서와 같이 하자진단 업무 단계별 체크리스트를 활용하여 최종적으로 하자진단 프로세스 모델을 구축하였다.
Table 4.
Each Work of Participatory Agents
Table 5.
Check-list by Business Stages
2. 하자진단 프로세스 모델링
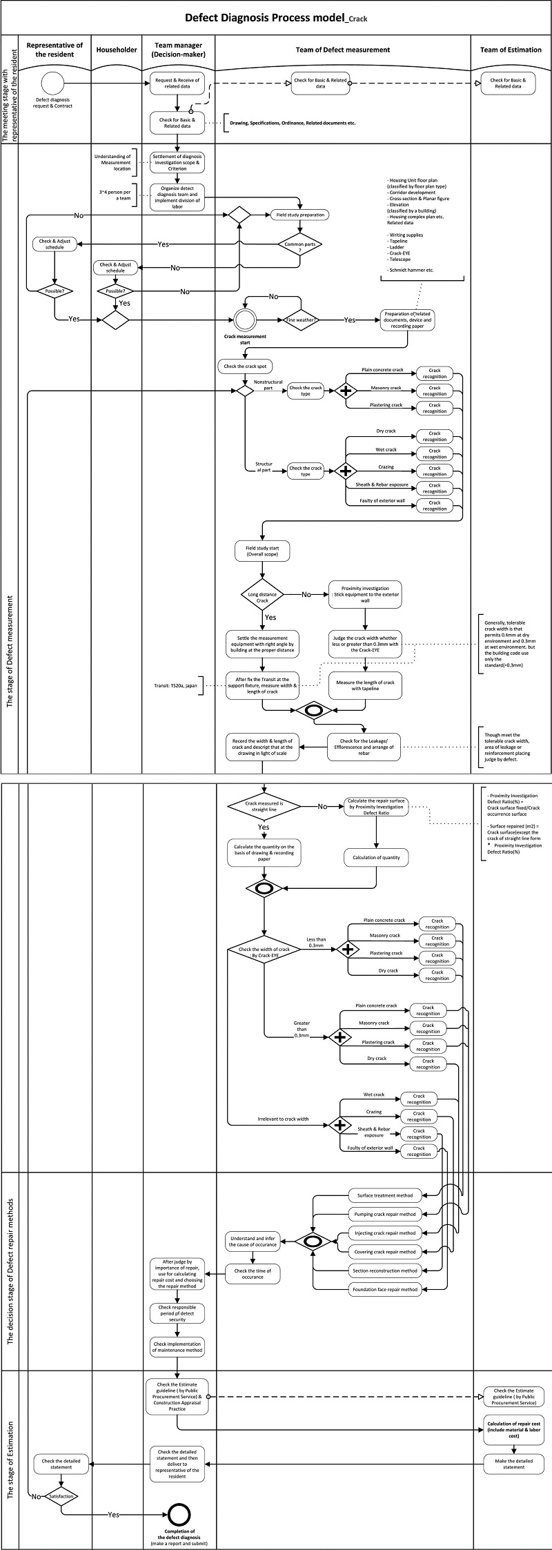
1) 균열하자 진단 프로세스 모델
<Figure 4>는 균열하자 진단 프로세스 모델로써, 균열하자는 건축물 하자진단에서 대표적인 하자유형으로, 일단 현장조사 일정이 수립되면 균열하자 측정을 위한 설계도 포함 관련자료, 균열아이, 슈미트헤머(Schmidt hammer), 망원경 등 측정기기 그리고 하자기록지를 준비한다. 균열부위는 우선 무근콘크리트균열, 조적균열, 미장균열 등의 비구조부 균열과 건식균열, 습식균열, 망상균열, 피복노출, 철근노출, 외벽면 불량 등의 구조부 균열로 구분하며, 균열부위 인지 후 균열부위가 측정자로부터 원거리인지 근거리인지 파악하여 거리에 따른 프로세스 제시방식으로 균열의 폭과 길이를 측정한다. 이렇게 측정된 균열은 다시 균열의 형태에 따른 각기 다른 방식으로 보수면적 산출 방법을 적용하여 물량을 산출한다. 균열하자 측정은 다른 유형의 하자들과 다르게 균열부위와 균열폭에 따라 하자보수방법이 세분화 되어 있어 이에 대한 내용을 프로세스에 체계적으로 제시하였다. 일단 보수방법의 유형이 결정되면 보수방법, 균열발생시기, 균열방생원인 등을 토대로 향후 수리의 중요성을 판단 후 보수비 산정에 활용한다. 최종적으로 견적단계에서 중요한 사항은 최신화 된 조달청 기준 견적지침과 건설감정실무지침서5) 확인 및 시행명령서를 토대로 보수비가 산정되어야 하는 것이며, 하자보수비는 재료비 및 노무비 또한 포함된 금액을 최종적으로 산출하여 내역서에 표기하는 것을 원칙으로 하며, 작성된 내역서는 하자진단 책임자의 검토를 거친 후 다른 하자들의 진단 내역서와 취합한다. 취합 된 보고서는 입주자 대표회의를 거쳐 최종 검토 후 마무리한다.
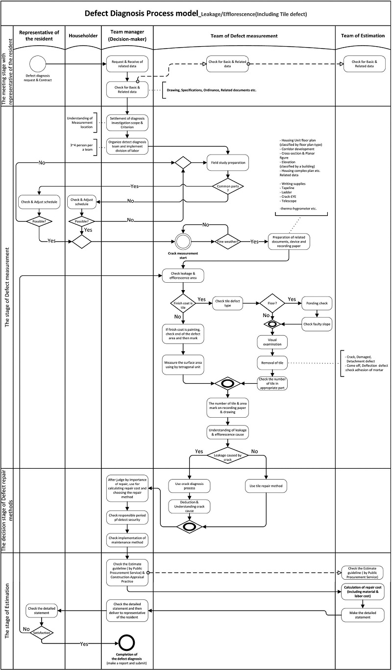
2) 누수/백화 진단 프로세스 모델
누수 및 백화는 공동주택의 대표적인 하자유형이긴 하지만 발생빈도에 비해 하자측정과 진단이 비교적 간단하며, 그 절차는 <Figure 5>와 같다.
누수/백화 진단 프로세스에서 가장 먼저 해야 할 것은 누수/백화 부위의 마감이 타일인지 도장면 인지를 파악한 후 타일로 마감유형이 확인되면 하자발생 부위가 벽면인지 바닥인지에 따라서 진단프로세스의 절차를 시행한 후 당해부위의 타일개수를 파악한다. 마감방식이 타일이 아닌 도장면일 경우에는 하자부위 끝부분을 확인 후 마커를 표시하여 마커부위로부터 적당한 이격거리를 두고 줄자를 이용해 사각형 단위로 하자발생면적을 산출한다. 이렇게 측정된 타일개수와 면적은 하자기록지와 도면에 표시한다. 다음으로 보수 방법 설정단계에서는 당해부위가 균열로 인한 것인지 아닌지에 따라 균열누수인 경우 균열진단프로세스를 활용하고 균열누수가 아닌 경우에는 타일보수공법을 적용하여 보수를 시행한다. 최종적으로 견적단계와 보고서 작성 후 입주자 대표회의를 거치는 과정은 균열하자 진단 프로세스 모델과 동일하며, 본 논문이 하자진단 과정에 중점을 둔 연구라는 점에서 추가적인 설명을 생략하였다. 또한 조경 및 수목고사 진단 프로세스, 전용부분 하자 진단 프로세스 모델 설명에서도 동일한 이유로 후반부 과정 설명을 생략하였다.
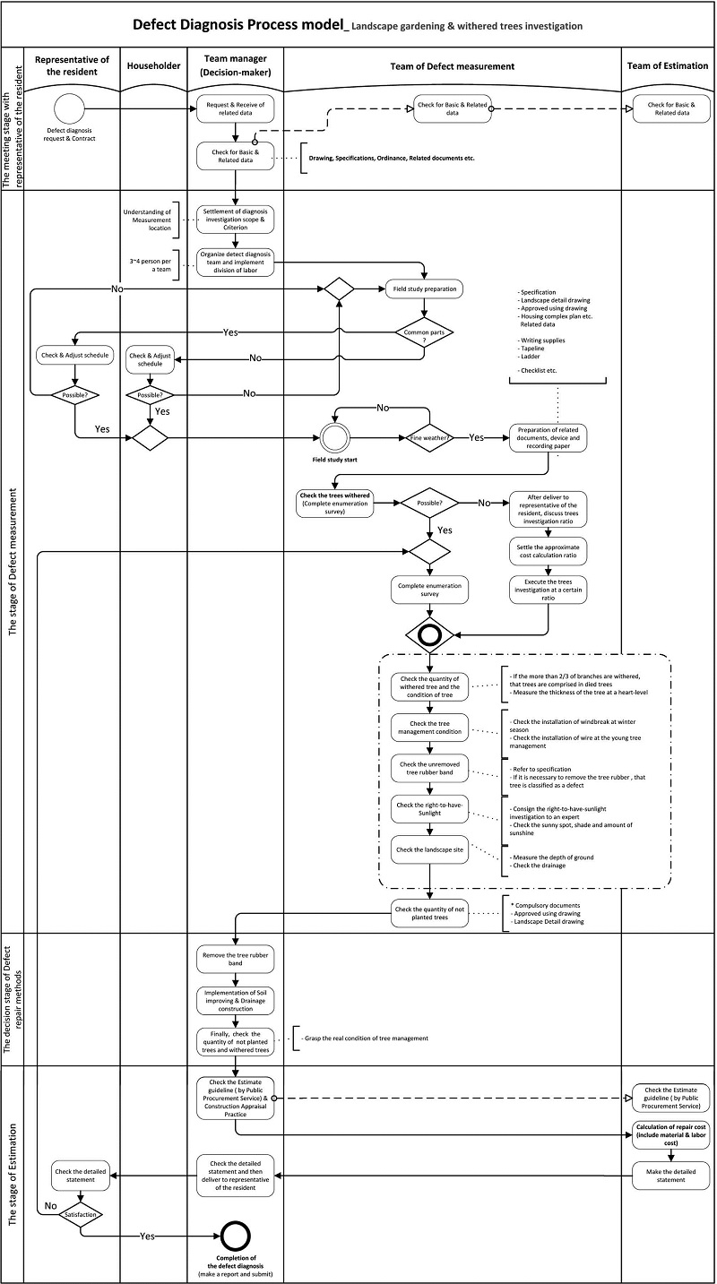
3) 조경 및 수목고사 진단 프로세스 모델
<Figure 6> 조경 및 수목고사 진단 프로세스 모델에서 제시되는 조경 및 수목고사 진단은 기본적으로 전수조사를 원칙으로 하기 때문에 진단의 시작은 전수조사의 가능 유무를 우선적으로 파악한다. 고목류 같은 경우는 거의 모든 현장에서 전수조사로 시행된다. 하지만 관목류 같은 경우 현장에서의 전수조사 시행이 어렵기 때문에 단위면적 당 고사목의 비율을 조경면적에 적용해 보수비를 산정한다. 조사방법이 결정되면 일단 프로세스의 진행 단계에 따라 고사판단기준을 적용해 고사목의 수량 및 상태를 확인한다. 고사목의 상태를 확인하는 과정에서 동계볏짚 바람막이 설치유무, 유목 관리 시 철서 설치 유무 등 수목관리 상태를 확인하고 수목 고무밴드 미제거 확인, 조경지역 일조권 확인, 조경터 확인 등을 추가적으로 시행한다. 이러한 추가 조사를 실시하는 이유는 단순히 고사목의 수량 파악만으로 보수비를 산정하는 것 보다 미숙한 수목관리로 인해 고사목이 증가할 수 있다는 것을 배제할 수 없기 때문에 이에 대한 관리의 책임성을 보수비 산정에 반영하기 위함이다. 끝으로 당해부위 상세도 혹은 사용검사도면 등을 활용해 미식재 수량을 파악한 후 최종적으로 수목고사에 대한 보수비를 산정한다.
4) 전용부분 하자 진단 프로세스 모델
<Figure 7> 전용부분 하자 진단 프로세스에서 가장 기본적인 사항은 기초 및 관련자료 검토 후 이를 활용하여 표준체크리스트 및 설문지를 구성하는 것이다. 이렇게 작성된 체크리스트 및 설문지는 세대별로 배포 후 취합하여 검토를 실시한다. 사전자료가 충분히 검토된 후에는 세대별로 방문하여 현장조사가 실시되며, 빈도가 높은 전용부분 하자는 세대별 설문에 상관없이 조사를 실시하도록 한다. 일반적으로 현관, 거실 및 침실, 주방, 욕실 및 화장실, 발코니, 층간소음, Built-in 가전제품 등에서 발생하는 하자들을 프로세스상의 체크사항을 활용해 조사를 실시한 후 추가적으로 세대별 체크리스트 항목을 확인하여 하자진단 보고서에 반영한다. 하자보수방법은 각 단계에서 진단된 하자별로 발생 원인을 파악하여 결정하고, 각 단계에서 진단되는 하자 중에도 균열, 누수/백화, 도장, 미장 등과 같은 유형의 하자는 각각의 진단프로세스를 전용부분 하자 진단에 활용하도록 한다.
3. 업무프로세스 모델 검증
작성된 하자진단 중심의 하자감정 업무프로세스 모델을 평가하기 위해 하자관리 및 안전진단 업무를 시행하고 있는 업계 실무자 23명을 대상으로 프로세스 모델과 그에 대한 평가항목을 포함하는 평가서식을 미리 구성한 후 인터뷰와 e-mail을 통해 설문조사를 시행하였다.
검증의 주요 항목은 실무자들을 대상으로 현행 하자진단업무 시행과 비교하여 제안된 프로세스의 차별성, 정확성, 필요성, 인지성, 활용성 측면을 매우우수(매우필요), 우수(필요), 보통, 불필요, 매우불필요 등의 5점 척도로 평가한 후 프로세스의 객관성을 검증하였다.
Table 6.
Expert Verification Summary
설문조사 결과는 <Figure 8>과 같으며, 이를 분석해 보면 필요성 3.74점, 인지성 3.61점, 활용성 3.74점, 차별성 3.3점, 정확성 3.83점으로 분석되었다. 본 연구에서 개발된 하자진단 중심의 프로세스 모델은 기존의 하자진단 업무를 분석하여 참여주체별, 진행단계별 업무를 체계적으로 정리한 프로세스 모델로서, 프로세스 상에 표현된 업무내용 자체는 기존업무와 큰 차이가 없기 때문에 차별성 항목이 다른 항목들에 비해 낮게 평가된 것으로 판단된다.
또한 설문을 전문가 분야에 따라 분석하였을 때 하자진단업체 실무자들에 비해 법원감정 실무자들은 필요성과 활용성 측면을 높게 평가하였다. 이는 소송과정에서 이루어지는 법원감정이 상대적으로 업무의 공정성이 더욱 요구되기 때문에 체계적이고 표준화된 업무 프로세스의 필요성과 활용성이 높게 평가된 것으로 판단된다.
기타 의견으로는 ‘업무의 흐름이 체계적으로 정리되었다.’, ‘기술적 자료와 견적 자료가 포함되면 더 우수하고 구체적인 프로세스가 될 것 같다.’, ‘업무에 익숙하지 않은 실무자 입장에서 단계별 업무의 이해에 도움이 된다.’ 등의 의견이 있었다.
V. 결 론
본 연구에서는 건설감정실무 및 관련문헌 고찰, 하자진단 전문 업체 별 업무분석을 통해 현 하지진단업무 체계의 문제점을 파악하였다. 이를 토대로 표현성과 확장성이 뛰어난 BPMN 모델링 방식을 활용하여 하자진단 업무프로세스를 체계적으로 도식화하였다. 전체적인 하자보수처리 과정에서 체계화된 하자진단 업무프로세스의 제시와 그 결과는 하자진단 업무의 공정성과 투명성 확보, 하자분쟁조정 과정에서는 각 관계자들의 근거자료로의 활용, 분쟁조정 이후 소송단계에서는 보상비산정에 있어 상당한 비용차이를 줄일 수 있다는 점에서 큰 의미를 가지며, 하자진단업무의 신뢰도와 만족도 상승에도 큰 기여를 할 것으로 사료된다. 또한 하자 기획소송의 전제가 되는 하자분쟁의 가장 큰 논란은 하자여부의 판단이 쉽지 않다는 점이다. 이에 따라 하자 판단에 대한 객관성과 전문성, 공신력 확보에 대한 불신이 크다는 점에서 체계적인 하자진단 업무프로세스가 제시된다면 하자진단업체의 하자 범위에 대한 자의적 해석도 줄어들 것이고, 법원도 분명한 기준에 따라 공신력 있는 판단을 할 수 있게 될 것이다. 하자에 대한 합리적 판단은 하자 기획소송의 근원을 해결한다는 점에서 체계적인 하자진단 업무프로세스의 구축은 부정적인 하자보수 프로세스의 정상화에 크게 기여할 것으로 기대된다.
향후 더욱 객관적이고 공신력 있는 표준 하자진단 프로세스 모델 구축을 위해서는 하자진단업무 과정에서 시행하는 기술들의 기술적 자료, 보수 재료 및 공법 별 견적자료 그리고 대표적인 하자관련 분쟁의 판례 자료 등이 추가적으로 제시되어야 할 것이다.





















